学校新闻

当前位置: 首页 > 学校新闻

学校28个纵向科研项目获得立项

作者:张安新 审核:陈业林、陈东英 编辑:匡芹 来源: 发布时间:2025-11-21 浏览次数:

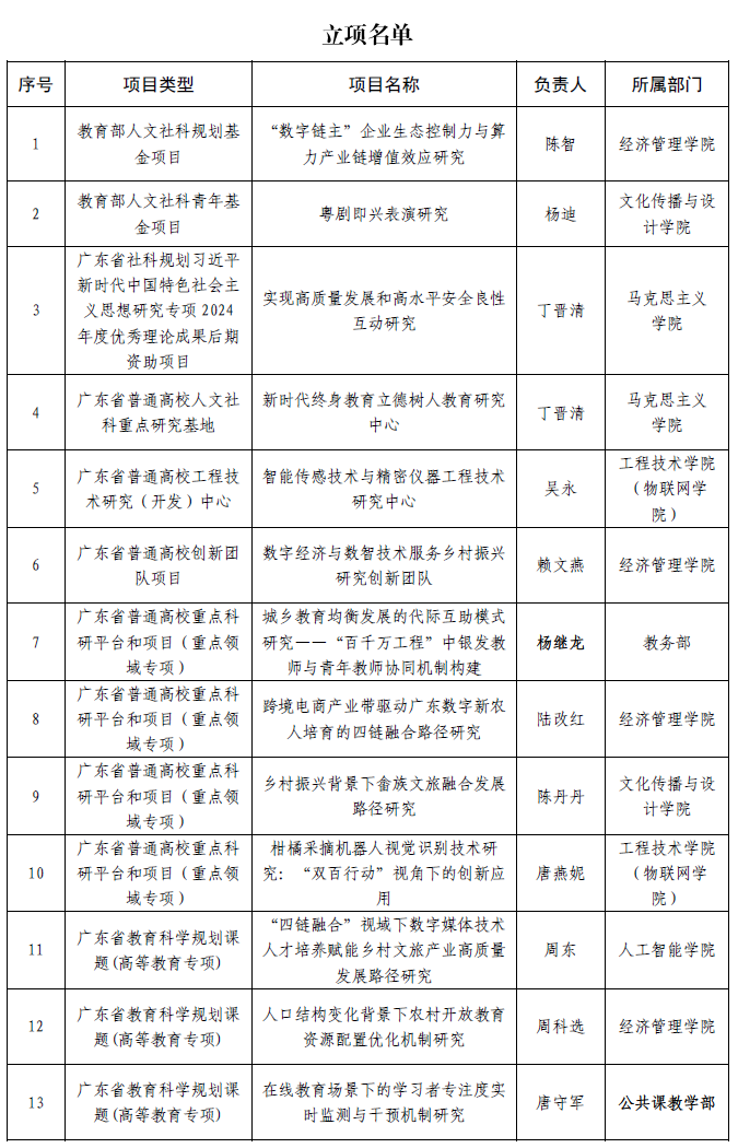
近日,教育部人文社会科学研究规划项目、省教育厅普通高校重点科研平台和项目、省教育科学规划课题(高等教育专项)等纵向科研项目评审结果陆续公布,学校共有28个项目获得立项。其中,教育部人文社会科学研究规划项目获得2个立项,再次名列全国同类高职院校前列;与全省普通本科高校竞争,再次喜获1项省人文社科重点研究基地、1项省普通高校创新团队项目;首获1项省普通高校工程技术研究(开发)中心,实现学校历史上该类项目零的突破。





手机版